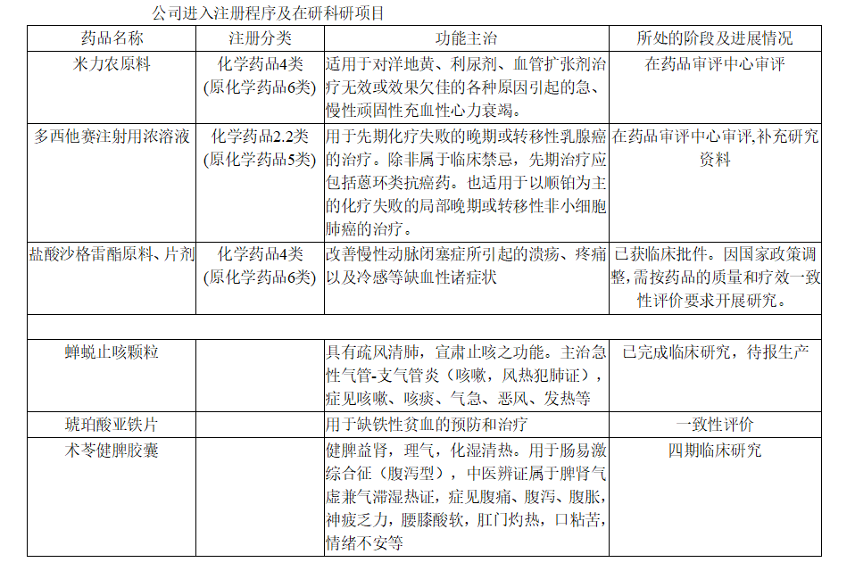
2019年度,Uwin电竞,点燃电竞激情,竞出非凡精彩!投入科研经费43,915,066.29元,取得了一些阶段性研发成果,提升了Uwin电竞,点燃电竞激情,竞出非凡精彩!的综合研发实力和核心竞争力,梯队品种的储备为Uwin电竞,点燃电竞激情,竞出非凡精彩!稳定可持续发展奠定了坚实的基础。Uwin电竞,点燃电竞激情,竞出非凡精彩!将按国家有关规定积极推进上述研发项目,并及时对项目后续进展情况履行信息披露义务。由于医药产品具有高科技、高风险、高附加值的特点,药品的前期研发以及产品从研制、临床试验报批到投产的周期长、环节多,容易受到一些不确定因素的影响,敬请广大投资者谨慎决策,注意防范投资风险。
